当前位置: 首页 > 专题专栏 > 反电信网络诈骗

公开武装护诈,涉嫌故意杀人!四名缅北电诈头目被公开通缉 ​

作者: 来自:山东公安 时间:2023-11-13

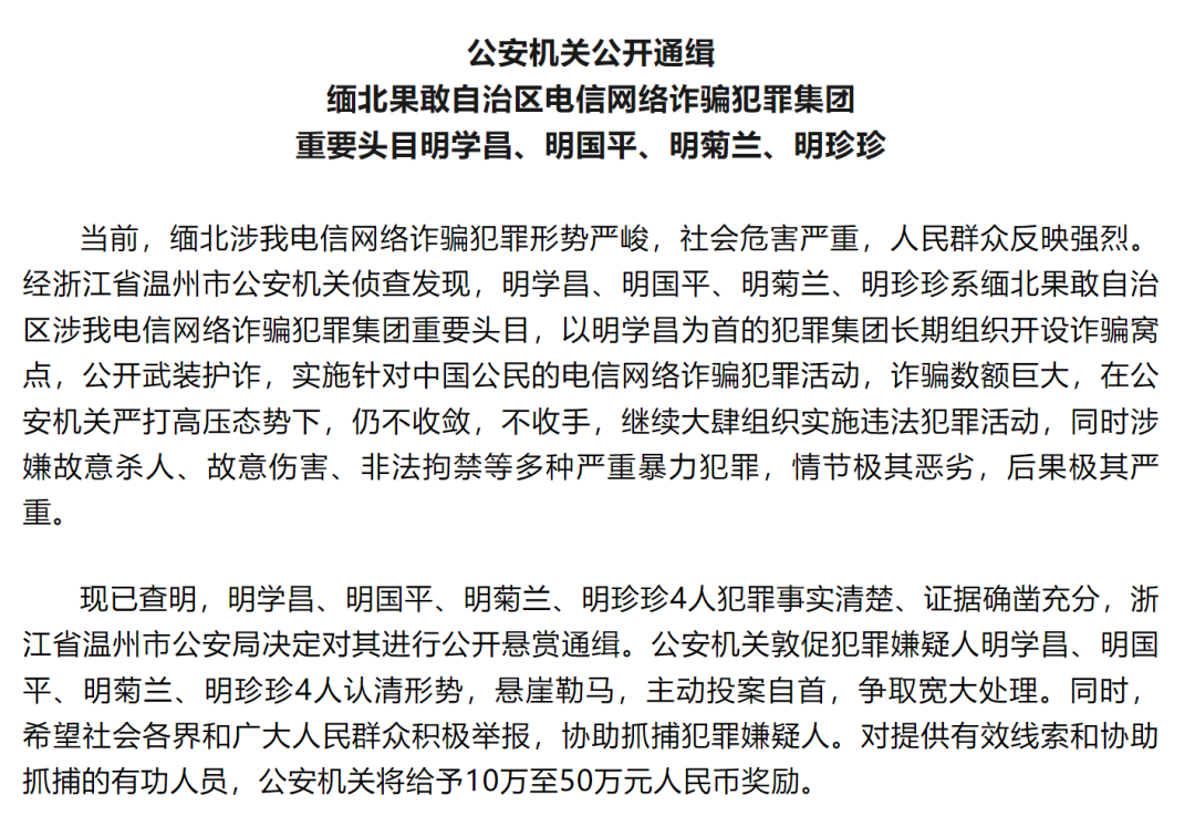
公安机关公开通缉
明学昌、明国平、明菊兰、明珍珍
4名缅北果敢自治区
电信网络诈骗犯罪集团重要头目
对提供有效线索和协助抓捕的有功人员
公安机关
将给予10万至50万元人民币奖励
以下为全文↓↓